辱骂裁判染红!西海岸宣布对36岁前国脚“三停”+罚5万确定离队
发表时间:2025-10-18 19:35:49 浏览:0
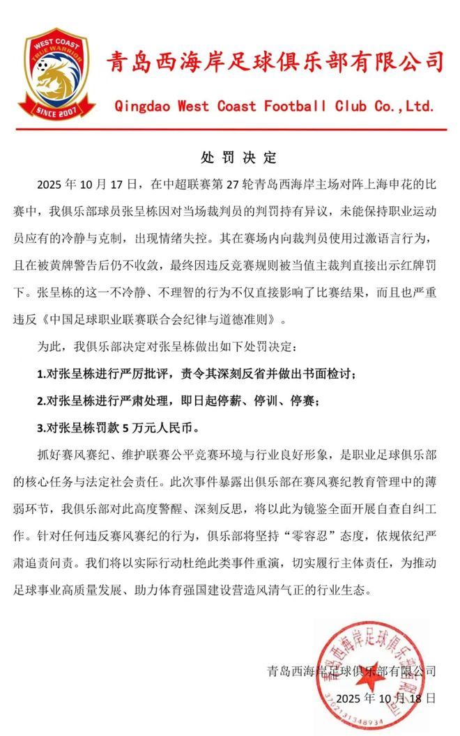
北京时间10月18日,中超青岛西海岸俱乐部官方发布处罚决定,对本轮联赛中对裁判判罚持有异议的36岁老将张呈栋进行停薪、停训、停赛的“三停”处罚,并罚款5万元人民币。不仅如此,
北京时间10月18日,中超青岛西海岸俱乐部官方发布处罚决定,对本轮联赛中对裁判判罚持有异议的36岁老将张呈栋进行停薪、停训、停赛的“三停”处罚,并罚款5万元人民币。不仅如此,西海岸俱乐部还对张呈栋进行严厉批评,责令其深刻反省并作出书面检讨。
俱乐部还在处罚公告中表示,抓好赛风赛纪、维护联赛公平竞赛环境与行业良好形象,是职业足球俱乐部的核心任务与法定社会责任。此次事件暴露出俱乐部,在赛风赛纪教育管理中的薄弱环节。
对此,西海岸俱乐部对此高度重视、深刻反思,将以此为镜鉴全面开展自查自纠工作。针对任何违反赛风赛纪的行为,将坚持“零容忍”态度,依规依纪严肃追责问责。俱乐部将以实际行动杜绝此类事件重演,切实履行主体责任,为推动足球事业高质量发展、助力体育强国建设营造风清气正的行业生态。
在昨日进行的中超第27轮青岛西海岸主场与上海申花的比赛第45分钟,张呈栋由于边裁举旗出现争议,追着边裁骂,尽管外援队友劝阻,他依然没能收敛。最终张呈栋被当值主裁甘树然直接红牌罚下。张呈栋也导致西海岸在上半场便9人应战,最终1-2失利。
而据了解,年初加盟西海岸的张呈栋与球队的合同将于年底到期,由于被俱乐部内部停赛,再加上中超仅剩3轮,这也就意味着他在西海岸的生涯,基本已经提前宣告结束。
推荐新闻
- 北京时间10月18日16:00,中超第27轮继续进行,北京国安作客肇庆新区体育中心体育场挑战深圳新鹏城,本场主裁判为...发表于: 10-18 19:36
- 北京时间10月18日,中超青岛西海岸俱乐部官方发布处罚决定,对本轮联赛中对裁判判罚持有异议的36岁老将张呈栋进...发表于: 10-18 19:35
-
-
- 北京时间10月17日,中国足协官方公布了中超第27轮裁判选派安排表。中超第27轮裁判选派青岛海牛 vs 上海海港 ...发表于: 10-17 23:34
- 北京时间10月16日,在中超第27轮,青岛西海岸主场对阵上海申花的赛前,西海岸主帅邵佳一出席了新闻发布会。孙捷:面...发表于: 10-17 19:34
- 10月18日(本周六),中超联赛第27轮,天津津门虎将客场挑战云南玉昆。《今晚报》记者申炜报道,面对可能出现的高原反...发表于: 10-16 23:30
- 目前,中超联赛仅剩4轮,但是夺冠形势依然并不明朗,像排在榜首的上海海港,以及位居积分榜第4的北京国安都有夺冠希...发表于: 10-13 11:55
- 10月11日、12日,2025赛季中甲联赛展开第26轮争夺。赛前,中国足协发布了本轮裁判人员选派安排表。和前几轮一样...发表于: 10-12 11:55
-
录像/集錦
- 足球录像
- 篮球录像
- 足球集锦
- 篮球集锦
-
西甲 10-18 03:00
-
法甲 10-18 02:45
-
德甲 10-18 02:30
-
中超 10-17 19:35
-
中超 10-17 18:00
-
足球友谊赛 10-15 08:00
-
世预赛 10-15 02:45
-
世预赛 10-15 02:45
-
世预赛 10-15 02:45
-
世预赛 10-15 02:45
-
世预赛 10-15 02:45
-
世预赛 10-15 02:45
-
世预赛 10-15 02:45
-
世预赛 10-15 02:45
-
世预赛 10-15 01:00
-
女篮 10-18 16:00
-
NBA 10-18 10:30
-
NBA 10-18 07:00
-
女篮 10-17 19:30
-
女篮 10-17 16:00
-
NBA 10-17 08:00
-
女篮 10-16 19:30
-
女篮 10-16 17:00
-
NBA 10-16 07:00
-
女篮 10-15 14:30
-
NBA 10-15 10:00
-
女篮 10-14 19:30
-
NBA 10-14 08:00
-
NBA 10-14 07:00
-
NBA 10-13 09:30
-
西甲 10-18 03:00
-
德甲 10-18 02:30
-
沙特联 10-18 02:00
-
沙特联 10-17 23:05
-
中冠 10-17 15:30
-
友谊赛 10-15 08:00
-
世预赛 10-15 02:45
-
世预赛 10-15 02:45
-
世预赛 10-15 02:45
-
西班牙4 10-15 02:45
-
世预赛 10-15 00:00
-
世预赛 10-14 02:45
-
世预赛 10-14 02:45
-
世预赛 10-14 02:45
-
世预赛 10-14 02:45
-
比赛集锦 10-18 10:30
-
比赛集锦 10-18 10:00
-
比赛集锦 10-18 08:00
-
比赛集锦 10-18 08:00
-
比赛集锦 10-18 08:00
-
比赛集锦 10-18 07:30
-
比赛集锦 10-18 07:00
-
比赛集锦 10-18 07:00
-
比赛集锦 10-17 09:00
-
比赛集锦 10-17 08:00
-
比赛集锦 10-17 07:30
-
比赛集锦 10-17 07:00
-
比赛集锦 10-17 07:00
-
比赛集锦 10-16 10:30
-
比赛集锦 10-16 10:00
热门标签
- 足球
- 篮球